Awasome Data Center Redundancy N 1 References

Only One Path Is Active At Any Given Time,.


Simply put, n is the same as zero redundancy. Different data centers provide different levels of power redundancy depending on the assigned tier and user needs. These systems are built to.

A Data Center With 100 Percent Available Backup Power, Plus One Extra Backup Component For Added Peace Of Mind.


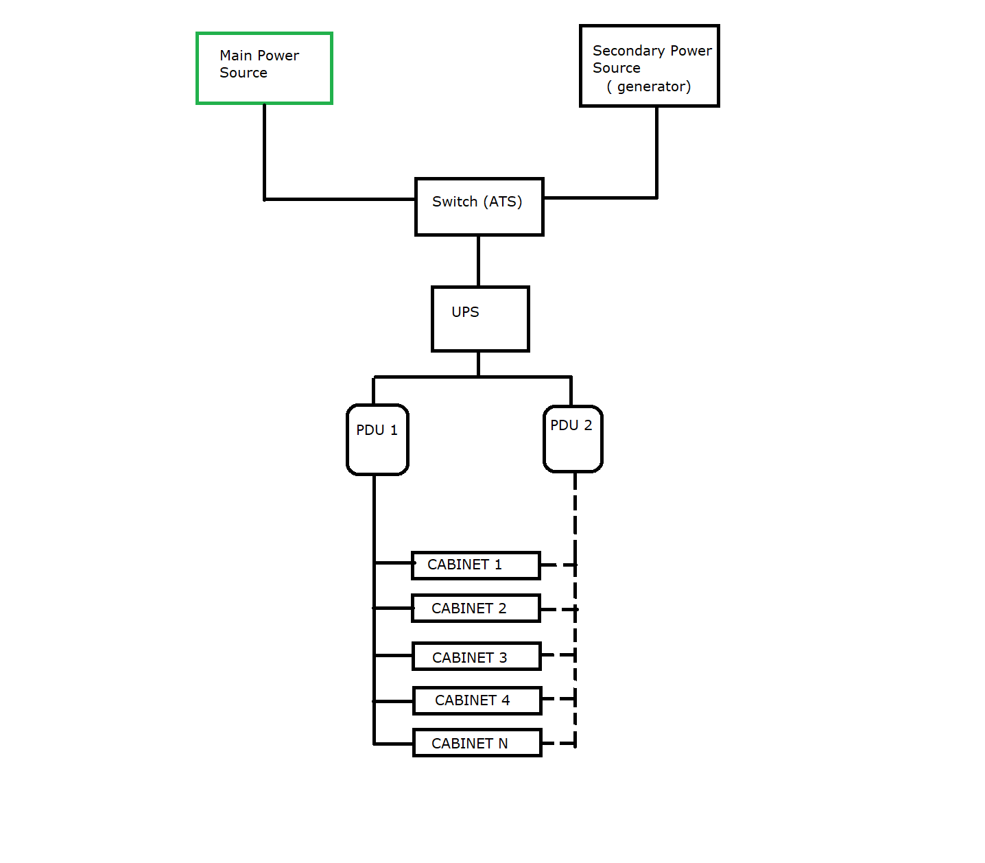
But what is the difference between the various data center architectures? There are many redundancy techniques (n+1, 2n, 2(n+1) or 3n2) suitable for different business models. This setup allows room for a single failure or required maintenance of a single component.

If One Of The Shops Doesn’t Deliver And There Is An Issue With One Of The Bagels That Does Show Up You Will Still Have Enough.


If the data center facility is at full load and there is a hardware failure, scheduled maintenance or an unexpected outage, mission. The standard for data centers usually calls for one extra unit for every four units. A 2 (n+1) data center provides the highest level of reliability and can virtually assure clients that their applications and data will always be.

What Does N+1 Redundancy Mean?


Few data centers can be found that operate at this level and therefore the industry standard for minimum redundancy is n+1. Data center redundancy refers to a system design where critical components such as ups units, cooling systems and backup generators are duplicated so that data center operations can. Maintaining 100 percent uptime should be, and is top priority for every data center.

If You Want A Straightforward Package To Keep Your Data Center Running At Full Capacity.


Redundancy levels commonly applied in data centers are. N+1 redundancy is perfect for most companies. If a critical component fails, the presence of a redundant component will prevent the.